• 제품
  • 교육
    • 정기교육 신청
    • 온라인교육 신청
    • 교육자료 다운로드
    • 판매서적
  • 이벤트
    • 컨퍼런스
    • 세미나
    • 현장스케치
  • 지원 서비스
    • 온라인 문의
    • 원격프로그램
      동글드라이버
    • 자료 다운로드
  • 게시판
    • 공지사항
    • 채용공고
    • FAQ 자주묻는 질문
  • 회사소개
    • 인사말
    • 사업영역
    • 오시는길

The COMSOL® Software Product Suite

COMSOL Multiphysics®

  • Model Builder
  • Model Manager
  • Application Builder

Deployment Products

  • COMSOL Compiler™
  • COMSOL Server™

Electromagnetics Modules

    Fluid Flow & Heat Transfer Modules

      Structural Mechanics & Acoustics Modules

        Chemical Engineering Modules

          Multipurpose Products

            Interfacing Products

               

              Model Builder Features and Functionality

               


              COMSOL Multiphysics® 소프트웨어는 형상부터 해석 결과까지 따라 하기 쉬운 작업 과정으로 작업을 도와주는 Model Builder를 특징으로 합니다.

              엔지니어링 응용분야나 물리학 현상에 관계없이 사용자 인터페이스는 항상 동일하며, Model Builder가 안내해 줄 것입니다.

               

              Geometry Modeling and Interfacing with CAD Software


              Operations, Sequences, and Selections

              COMSOL Multiphysics® 핵심 패키지는 솔리드 객체, 표면, 곡률 및 불(Boolean) 연산을 사용하여 구성 부품을 생성하기 위한 형상 모델링 도구를 제공합니다. 형상은 여러 작업을 통해 정의되는데, 각 기능들은 다중 물리 모델에서 손쉬운 편집과 매개변수 해석을 위하여 입력 매개변수로 설정이 가능합니다. 형상과 물리해석 설정은 자동으로 연동됩니다. 예를 들면 변경된 형상정보가 연동된 다른 설정으로 이어집니다. 

              재료 도메인이나 표면과 같은 기하학적 개체는 물성 정의나 메시 생성 및 후처리에서의 후속 사용을 위해 선택 항목으로 그룹화할 수 있습니다. 또한 일련의 연산 작업은 여러 모델에서 재사용 할 수 있도록 매개변수 형상 파트를 생성하고, 선택 사항들을 포함하여 Part Library에 저장할 수 있습니다.

              Import, Repair, Defeature, and Virtual Operations

              모든 표준 CAD 및 ECAD 파일을 COMSOL Multiphysics®로 불러오는 작업은 각각 CAD Import 모듈 및 ECAD Import 모듈을 통해 지원됩니다. Design 모듈은 COMSOL Multiphysics®에서 사용 가능한 형상 작업 기능을 더욱 확장시킵니다. CAD Import 모듈과 Design 모듈은 모두 형상을 고치고 변경할 수 있는 기능을 제공합니다. COMSOL Multiphysics® 핵심 패키지를 사용하여 STL 형식과 같은 표면 메시 모델을 불러와서 형상 객체로 변환할 수 있습니다. 불러오기 작업은 형상 작업 순서에서 다른 작업과 동등하게 취급되며, 매개변수 및 최적화 연구를 수행하기 위해 선택하고 연계하여 사용할 수 있습니다.

              COMSOL® 소프트웨어의 defeature 및 Repair 기능의 대안으로서 소위 가상 작업(virtual operation)이라고 하는 기능이 지원되어 시뮬레이션의 정확성을 변경하지 않고, 일부 조각이나 작은 면과 같은 임의의 구조물이 메시에 미치는 영향을 제거할 수 있습니다. Defeaturing과는 대조적으로 가상 작업은 더 깔끔한 메시를 생성하면서 형상의 곡률이나 정확도를 변경하지 않습니다.

               

              View a list of geometry modeling features

              • Primitives
                • Block, sphere, cone torus, ellipsoid, cylinder, helix, pyramid, ahexahedron
                  • Parametric curve, parametric surface, polygon, Bezier polygon, interpolation curve, point
              • Extrude, revolve, sweep, loft
              • Boolean operations: Union, intersection, difference, and partition
              • Transformations: Array, copy, mirror, move, rotate, and scale
              • Conversions:
                • Convert to solid, surface, and curve
                • Midsurface, thicken, split
              • Chamfer and fillet
              • Virtual operations
                • Remove details
                • Ignore: Vertices, edges, and faces
                • Form composite: Edges, faces, domains
                • Collapse: Edges, faces
                • Merge: Vertices, edges
                • Mesh control: Vertices, edges, faces, domains
              • Hybrid modeling with solids, surfaces, curves, and points
              • Work Plane with 2D geometry modeling
              • CAD import and interoperability with add-on CAD Import Module, Design Module, and LiveLink™ products for CAD
              • CAD repair and defeaturing with add-on CAD Import Module, Design Module, and LiveLink™ products for CAD
                • Cap faces, delete
                • Fillets, short edges, sliver faces, small faces, faces, spikes
                • Detach faces, knit to solid, repair

              ①Requires the Design Module

              ②The corresponding 3D operations require the Design Module>

              img

              SOLIDWORKS® 소프트웨어를 사용하여 자전거 프레임을 설계하였으며, COMSOL Multiphysics® 로 불러올 예정입니다. 형상은 다른 CAD 소프트웨어에서 불러오거나, COMSOL Multiphysics® 형상 도구를 사용하여 생성할 수 있습니다.

              img

              COMSOL Multiphysics®의 툴을 사용하여 자전거 프레임 형상을 보수하고 조작합니다. 혹은 COMSOL Multiphysics®에서 형상을 처음부터 생성할 수도 있습니다.

              img

              자전거 프레임 형상은 COMSOL Multiphysics®에서 메시화되어 시뮬레이션 해석을 위한 준비가 되었습니다.

              img

              자전거 프레임 모델은 COMSOL Multiphysics®에서 해석되어, 결과를 분석합니다. 추가 분석을 위해 CAD 소프트웨어에서 설계 변경이 가능합니다.


              Predefined Interfaces and Features for Physics-Based Modeling


              COMSOL® 소프트웨어는 수많은 일반적인 다중물리연동을 포함해 광범위한 물리 현상을 모델링하기 위한 선-정의된 물리 인터페이스를 포함하고 있습니다. 각 물리 인터페이스는 특정 과학 또는 공학 분야에 적합한 설정들을 제공합니다. 특정 물리 인터페이스를 선택하면 소프트웨어는 시간-종속 또는 정상상태 솔버와 같은 사용 가능한 해석 유형을 제안합니다. 또한 소프트웨어는 물리 현상에 특화된 수학적 모델, 해석 순서, 도식화 및 후처리 설정에 적합한 수치적 이산화를 자동으로 추천합니다. 물론 사용자는 이러한 모든 설정을 변경할 수 있습니다.

              COMSOL Multiphysics® 플랫폼에는 구조역학, 음향, 유체 유동, 열 전달, 화학종 이동 및 전자기학과 같은 분야를 위한 대규모의 물리 인터페이스들이 포함되어 있습니다. COMSOL® 제품군에 모듈을 추가하여 핵심 패키지를 확장할 수 있으며, 특정 공학분야에서 적합한 사용자 인터페이스 및 모델링 기능을 사용할 수 있습니다.

              img

              COMSOL Multiphysics®로 열 액추에이터를 모델링 하였습니다. Heat Transfer 분기를 확장하여 관련된 모든 물리 인터페이스를 볼 수 있습니다. 이 예제는 모든 추가 제품군이 설치되어 있어 사용 가능한 다수의 물리 인터페이스가 보입니다.

               

              View a list of physics-based modeling features

              Physics Interfaces

              • Electric currents
              • Electrostatics
              • Heat transfer in solids and fluids
              • Joule heating
              • Laminar flow
              • Pressure acoustics
              • Solid mechanics
              • Transport of diluted species
              • Magnetic Fields, 2D
              • Application-specific modules contain many additional physics interfaces


              Materials

              • Isotropic and anisotropic materials
              • Discontinuous materials
              • Spatially varying materials
              • Time-varying materials
              • Nonlinear material properties as a function of any physical quantity

              Transparency and Flexibility via Equation-Based Modeling



              과학과 공학 연구 및 혁신에 있어 실제로 유용하려면 소프트웨어가 단지 정형화된 환경 이상의 기능을 포함해야 합니다. 사용자 인터페이스에서 직접 수학 방정식을 기반으로 한 사용자 모델을 정의할 수 있어야 합니다. COMSOL Multiphysics® 소프트웨어는 수치적 모델을 생성하기 전에 표현식과 방정식 및 기타 수학적 설명을 즉시 표현할 수 있는 내장된 수식 작성 기능을 이용해 이러한 수준의 유연성을 제공합니다. 물리현상 인터페이스에서 표현식을 추가하면 다중 물리 현상 모사를 위한 서로간의 자유로운 결합을 할 수 있게 됩니다.

              개별 맞춤 정의를 위한 기능은 더욱 확장될 수 있습니다. 손쉽게 접근하고 조작할 수 있는 새로운 물리 인터페이스를 생성하기 위해 Physics Builder기능을 통해 자신만의 방정식을 사용할 수 있으며, 이것은 향후 모델에 포함시키거나 동료들과 공유할 수 있습니다.

              img

              광섬유의 파동을 KdV 방정식을 사용하여 모델링하였습니다. COMSOL Multiphysics®에서 계수 값 맞춤과 수학적 표현식을 사용하여 편미분방정식(PDE)과 상미분방정식(ODE)을 입력할 수 있습니다.

               

              View a list of equation-based modeling features

              • Partial differential equations (PDEs)
              • Weak form PDEs
              • Arbitrary Lagrangian-Eulerian (ALE) methods for formulating deformed geometry and moving mesh problems
              • Algebraic equations
              • Ordinary differential equations (ODEs)
              • Differential algebraic equations (DAEs)
              • Sensitivity analysis (optimization available with the add-on Optimization Module)
              • Curvilinear coordinate computation

              Automated and Manual Meshing



              모델의 이산화와 메시 생성을 위해서 COMSOL Multiphysics® 소프트웨어는 해석하고 있는 물리 유형이나 물리 조합에 따라 서로 다른 수치 기법을 사용합니다. 주된 이산화 방법은 유한 요소 기반입니다. 따라서, 범용 목적의 메시 알고리즘은 연계된 수치적 방법과 일치하는 적절한 요소 유형을 가진 메시를 생성합니다. 예를 들면, 더 빠르고 더 정확한 결과를 제공하기 위해 기본 알고리즘이 요소 유형의 조합으로 자유 사면체 메시나 사면체와 경계층 메시의 조합을 사용할 수 있습니다.

               

              View a list of meshing features

              • Free tetrahedral meshing
              • Swept mesh with prism and hex elements
              • Boundary-layer meshing
              • Tetrahedral, prismatic, pyramidal, and hexahedral volume elements
              • Free triangular meshing of 3D surfaces and 2D models
              • Mapped and free quad meshing of 3D surfaces and 2D models
              • Copy mesh operation
              • Virtual geometry operations
              • Mesh partitioning of domains, boundaries, and edges
              • Import and edit functionality for externally generated meshes
              img

              휠 림 모델 형상에 대해 자동으로 비정렬 메시가 생성되었습니다.

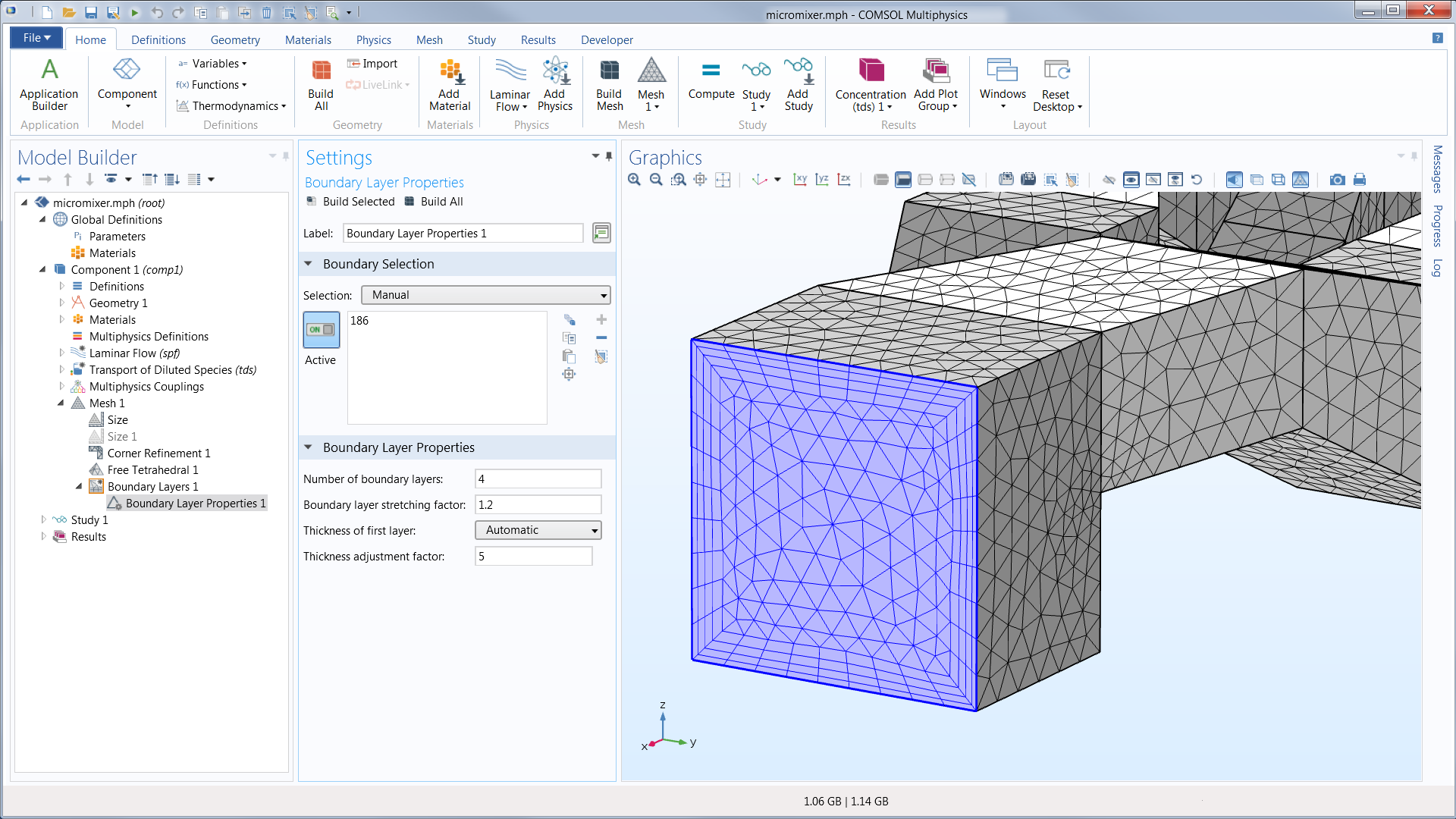
              img

              마이크로 믹서 모델 형상에 대하여 자동 및 수동방법을 혼합하여 경계층이 포함된 메시가 생성되었습니다.

              img

              납땜 연결을 통해 칩에 고정된 회로 기판의 일부분을 묘사하는 모델의 형상은 사면체, 삼각형 및 스윕 메시를 조합한 수동 메시 처리를 통하여 메시화 되었습니다.

              img

              척추 모델의 표면 메시는 STL 파일 형식으로 저장된 후 COMSOL Multiphysics®에서 불러와 형상으로 변환되고 비정렬 메시로 생성됩니다. STL 형상은 Mark Yeoman(Continuum Blue, 영국)으로부터 제공되었습니다.

              Study Step Sequences, Parameter Studies, and Optimization


              Study or Analysis Types

              물리 인터페이스를 선택하면 COMSOL Multiphysics®에서 다양한 해석 방법(분석 유형)이 제안됩니다. 예를 들어, 구조역학에 대해서는 시간-종속, 정상상태 또는 고유 진동수 해석을 제안합니다. CFD 문제인 경우에는 시간-종속과 정상상태 해석 방법만을 제안합니다. 수행하는 어떠한 분석에 대해서도 여러 해석 유형을 자유롭게 선택할 수 있습니다. 해석 단계 순서는 솔루션 과정을 구조화하여 각 해석 단계에서 해결하길 원하는 모델 변수를 선택할 수 있도록 합니다. 이전 해석 단계 중에서 하나의 솔루션을 다음 해석 단계에서의 입력 값으로 사용할 수 있습니다.

              Sweeps, Optimization, and Estimations

              모든 해석 단계는 매개변수 스윕(sweep)을 사용하여 실행할 수 있습니다. 매개변수 스윕은 형상 매개변수에서 물리적 정의 설정에 이르기까지 가능하며, 모델에서 하나 이상의 매개 변수를 포함할 수 있습니다. 또한 스윕은 정의된 함수뿐만 아니라 다양한 재질이나 정의된 특성 등을 사용하여 수행할 수도 있습니다.
              Optimization 모듈을 사용하는 최적화 해석은 다중 물리 모델을 기반으로 위상 최적화, 형상 최적화 또는 매개변수 추정을 위해 수행할 수 있습니다. COMSOL Multiphysics®는 최적화를 위해 구배자유(gradient-free) 와 구배기반(gradient-based) 방법을 제공합니다. 매개 변수 추정을 위해 최소 자승법과 일반적인 최적화 문제 공식을 사용할 수 있습니다. 모델의 어떤 매개 변수와 관련된 목적 함수의 민감도를 계산하는 내장된 민감도 해석 또한 수행할 수 있습니다.

               

              img

              그림은 매개변수화한 모델입니다. COMSOL Multiphysics®에서 모델은 매개 변수와 변수 간의 대수적 관계를 매개변수화 할 수 있습니다. 매개변수는 물리적 특성뿐만 아니라 형상의 차원을 나타낼 수도 있습니다.

               

              View a list of studies

              • Stationary
              • Time Dependent
              • Eigenfrequency
              • Eigenvalue
              • Frequency Domain
              • Parametric Sweep
              • Function Sweep
              • Material Sweep
              • Sensitivity
              • Model Reduction

               

              State-of-the-Art Numerical Methods for Accurate Solutions


              COMSOL Multiphysics® 소프트웨어의 수식 작성기는 수치 엔진에 최상의 연료를 공급합니다. 즉, 정상상태, 시간-종속, 주파수-도메인 및 고유 진동 해석을 위한 PDEs의 완전 결합 시스템입니다. PDEs 시스템은 공간 변수(x, y, z)에 대해 유한 요소법(FEM)을 사용하여 이산화됩니다. 일부 문제 유형의 경우에 대해서는 경계 요소법(BEM)을 사용하여 공간을 이산화할 수 있습니다. 공간- 및 시간-종속 문제의 경우, FEM(또는 BEM)을 사용하여 공간을 이산화 처리하여 상미분방정식(ODEs) 시스템을 형성하는 선 방법(method of lines, MOL)이 사용됩니다. 그런 다음 이러한 ODEs는 시간 단계 처리를 위한 내연적(implicit) 및 외연적(explicit) 방법을 포함한 고급 방식을 사용하여 해결됩니다.

              시간-종속 및 정상상태 문제는 비선형일 수 있으며, 또한 이산화 후에 비선형 방정식 시스템을 형성할 수도 있습니다. COMSOL Multiphysics®의 엔진은 솔루션에 비선형 솔버를 알려주는 기준인 완전 결합된 야코비안(Jacobian) 행렬을 제공합니다. 감쇠 뉴턴(Newton) 방법은 정상상태 문제나 시간-종속적인 문제에서의 시간 간격 동안에 비선형 시스템을 풀기 위해 사용됩니다. 그런 다음 뉴턴 방법은 비선형 시스템에 대한 해를 찾기 위해 야코비안 행렬을 사용하여 일련의 선형 방정식 시스템을 계산합니다.
              선형 문제 (또한 비선형 해석 단계에서 해결된, 위의 내용 참고)의 경우 COMSOL® 소프트웨어는 직접 및 반복 솔버를 제공합니다. 직접 솔버는 중소 규모의 문제에 사용할 수 있으며, 반복 솔버는 대형 선형 시스템에 사용할 수 있습니다. COMSOL® 소프트웨어는 멀티그리드(multigrid) 전처리(preconditioner)와 같은 첨단 전처리를 사용하는 여러 가지 반복 솔버를 제공합니다. 이러한 전처리는 반복 솔루션 과정에서 견고성과 속도를 제공합니다.
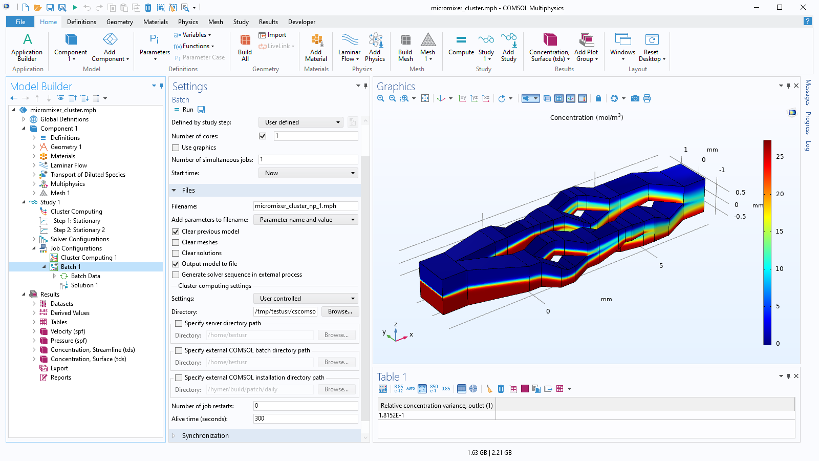
              또한 서로 다른 물리 인터페이스로 구성된 문제에 대해서 최상의 기본 설정으로 제안된 솔버 설정을 제공할 수 있습니다. 이러한 설정은 고정적이지 않으며, 사용자 인터페이스의 각 솔버 노드 바로 아래에서 솔버 설정을 직접 변경하고 수동으로 구성하여 특정 문제에 대한 성능을 조정할 수 있습니다. 가능하다면 솔버 및 다른 연산 집중 알고리즘이 다중 코어 및 클러스터 컴퓨팅을 사용하기 위해서 완전히 병렬처리가 됩니다. 공유 및 분산 메모리 방법은 모두 대규모 매개변수 스윕 뿐만 아니라 직접 및 반복 솔버에서 사용할 수 있고, 솔루션 과정의 모든 단계에서 병렬 계산을 사용할 수 있습니다.

              img

              Study 노드 하단에 cluster computing 기능이 사용된 사례입니다. 마이크로 믹서 모델을 해석하는데, 여러 노드를 사용하여 병렬 해석을 한 예시입니다. 위 이미지는 마이크로 믹서 내부를 이동하는 화학 종에 대한 결과입니다.

               

              View a list of solvers

              • Space discretization:
                • FEM
                  • Nodal-based Lagrange elements and serendipity elements of different orders
                  • Curl elements (also called vector or edge elements)
                  • Petrov-Galerkin and Galerkin least square methods for convection-dominated problems and fluid flow
                  • Adaptive mesh and automatic mesh refinement during the solution process
                • BEM
                • Discontinuous Galerkin method
              • space-time discretization:
                • Method of lines (FEM and BEM for space)
              • ODE and DAE time-stepping solvers:
                • Implicit methods for stiff problems (BDF)
                • Explicit methods for nonstiff problems
              • Nonlinear algebraic systems:
                • Damped Newton methods
                • Double dog-leg
              • Linear algebraic systems:
                • Direct dense solvers: LAPACK
                • Direct sparse solvers: MUMPS, PARDISO, SPOOLES
                • Iterative sparse solvers: GMRES, FGMRES, BiCGStab, conjugate gradients, TFQMR
                  • Preconditioners: SOR, Jacobi, Vanka, SCGS, SOR Line/Gauge/Vector, geometric multigrid (GMG), algebraic multigrid (AMG), Auxiliary Maxwell Space (AMS), Incomplete LU, Krylov, domain decomposition
                  • All preconditioners can potentially be used as iterative solvers
              • Additional discretization methods are available in add-on products, including particle and ray tracing methods

              Postprocessing Tools for Publication-Ready Modeling Results

               


              해석 결과를 세상에 보여주세요. COMSOL Multiphysics®는 강력한 시각화와 후처리 도구를 제공하고 있으므로, 의미 있고 세련된 방식으로 결과를 보여줄 수 있습니다. 내장된 기능을 사용하거나, 소프트웨어에 수식을 입력하여 도출된 물리 값에 대한 시각화를 확장할 수 있습니다. 따라서 COMSOL Multiphysics®에서 시뮬레이션 결과와 관련된 관심 있는 모든 값을 시각화 할 수 있습니다.

              Visualization Capabilities

              시각화 기능에는 표면, 슬라이스, 등고면, 절단면, 화살표 및 유선형 플롯이 포함되어 있어 몇 가지 플롯 유형을 나타낼 수 있습니다. 수치적 후처리 도구는 적분과 미분과 같은 표현식 계산에 대해 사용할 수 있습니다. 체적, 곡면, 곡선 모서리 및 점에서 모든 수량 또는 파생된 수량의 최대, 최소, 평균 및 적분 값을 계산할 수 있습니다. 공학 및 과학의 특정 영역에 특화된 후처리 도구는 많은 물리 기반 모듈에도 포함되어 있습니다.

              Exporting Results and Generating Reports with Other Software

              데이터를 내보내고 그것을 다른 소프트웨어를 통해 처리할 수 있습니다. 수치 결과는 비정형(unstructured) VTK 형식뿐만 아니라 .txt, .dat 및 .csv 형식의 텍스트 파일로 내보낼 수 있습니다. LiveLink ™ for Excel®을 사용하면 결과를 Microsoft® Excel® 스프레드시트 소프트웨어 파일 형식(.xlsx)으로 내보낼 수 있습니다. 이미지는 예를 들면, glTF™와 같은 널리 사용되는 3차원 이미지 포멧으로 내보낼 수 있습니다. 애니메이션은 WebM 형식과 애니메이션 GIF, Adobe® Flash® technology 또는 AVI 파일로 내보낼 수 있습니다. 전체 시뮬레이션 프로젝트를 요약한 보고서는 HTML(.htm, .html), Microsoft® Word® (.doc) 또는 Microsoft® PowerPoint® (.pptx) 형식으로 내보낼 수 있습니다.

              img

              자동차 머플러의 음압 레벨은 표면 플롯(상단)으로 시각화되었고, 전송 손실은 주파수의 함수로서 1차원 그래프(하단)로 표현되어 있습니다.

               

              View a list of results and postprocessing features

              • Visualization
                • Surface plots
                • Isosurface plots
                • Arrow plots
                • Slice plots
                • Streamline plots
                • Contour plots
              • Postprocessing
                • Integration, average, max, and min of arbitrary quantities over volumes, surfaces, edges, and points
                • Custom mathematical expressions including field variables, their derivatives, spatial coordinates, time, and complex-valued quantities
                • Specialized postprocessing and evaluation techniques are included in many of the physics-based modules
              • Support for 3Dconnexion-SpaceMouse-devices
              • Import and export
                • Text
                • Microsoft®  Excel® .xlsx format
                • Images
                • Animations
                • Mesh
                • CAD formats
                • And more

              Explore Product Suite

              COMSOL Multiphysics®

              • Model Builder
              • Model Manager
              • Application Builder

              Deployment Products

              • COMSOL Compiler™
              • COMSOL Server™

              Electromagnetics Modules

                Fluid Flow & Heat Transfer Modules

                  Structural Mechanics & Acoustics Modules

                    Chemical Engineering Modules

                      Multipurpose Products

                        Interfacing Products


                          • 제품
                          • 교육
                          • 이벤트
                          • 지원 서비스
                          • 게시판
                          • 회사소개
                          주소  서울시 강남구 봉은사로(삼성동)55길 20 에이플러스하우스 2층    |  T.  02-547-2344    |  E.  comsol@altsoft.co.kr
                          주소.  서울시 강남구 봉은사로(삼성동)55길 20 에이플러스하우스 2층 
                          T.  02-547-2344 
                          E.  comsol@altsoft.co.kr
                          [COMSOL 교육센터]
                          서울시 강남구 봉은사로(삼성동)55길 19 우리빌딩 1층
                          알트소프트 All Right reserved.
                          COMSOL is the copyright owner for COMSOL Multiphysics related materials.